微信扫码

  • 400-622-0009
网站首页 >行业资讯 > 热点新闻

嘉宾阵容抢先看!中石油、中石化、金宏、绿菱、宇极、福豆、鲲鹏、集萃光敏、锐巴等齐聚苏州,共襄半导体关键材料行业盛会!

分享到:
点击次数:84 更新时间:2026年03月18日14:43:49 打印此页 关闭

20260318144446_24752.jpg

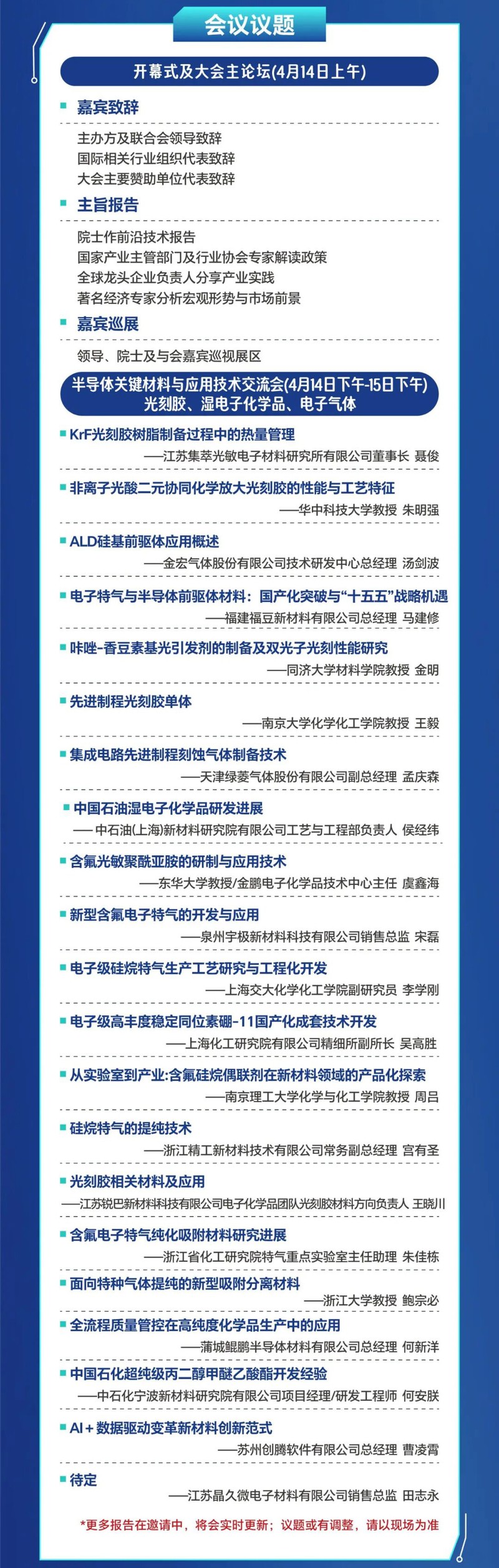
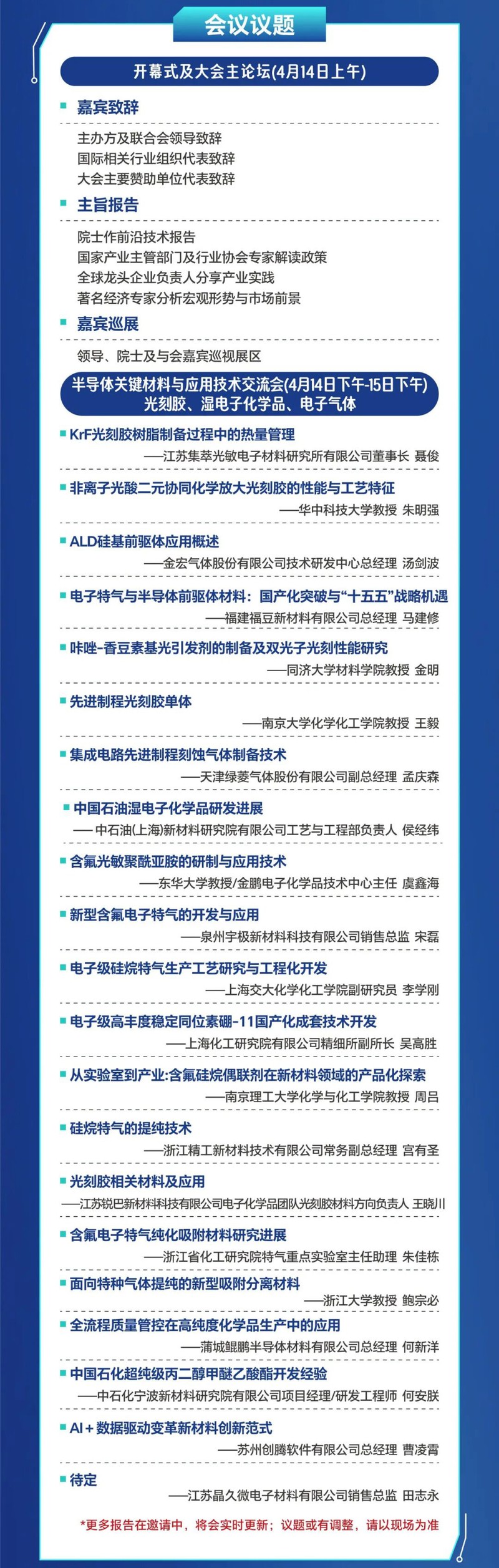
电子气体、光刻胶与湿电子化学品作为半导体制造前道工艺的三大关键材料,其纯度、精度和稳定性直接决定了芯片的性能、良率与可靠性。为推动我国在这些关键材料的技术突破、加强全产业链的协同创新,促进行业内深度交流合作,我院拟定于2026年4月13-15日在苏州召开“2026半导体关键材料与应用技术交流会”,会议以“突破材料瓶颈,赋能芯链未来”为主题,围绕电子气体、光刻胶与湿电子化学品等方面展开深入交流,汇聚国内外顶尖的材料供应商、晶圆制造厂、设备商、科研院所及行业专家,共同探讨关键材料的技术进展、市场趋势与挑战机遇。

会议同期同地举办2026化工新材料及精细化工大会暨展览会(ACMIE 2026),配套22场专题技术交流活动,涵盖半导体材料、氟材料、液冷、热管理材料、有机硅、环氧树脂、固化剂、辐射固化、高纯石英、气凝胶、特种工程塑料、表面活性剂、特种纤维、胶粘剂、高端烯烃聚合物、甲基丙烯酸甲酯等重点方向。预计参会规模3000+,参加企业1500+、展示面积1万平米具体如下:

20260318145517_31725.jpg

1.1(1)(1)99999.jpg1.1(1)(1)99999.jpg1.1(1)(1)99999.jpg2.jpg3.jpg4.jpg20260318150812_96641.jpg20260318150810_91116.jpg20260318150809_86425.jpg20260318150812_20565.jpg20260318150812_84391.jpg20260318150106_20435.jpg22d796388b3b7b6571c849d689173bf0.png

上一条:2026中国(合肥)国际半导体与集成电路产业展览会 下一条:2026.3.13 “洞见芯机遇” 半导体俱乐部·技术创芯沙龙于上海盛大天地科创园成功举办。